纯干货!双11支付优惠指南一篇看全
纯干货!双11支付优惠指南一篇看全
本内容来源于@什么值得买APP,观点仅代表作者本人 |作者:精生活
一年一度的双11今天正式开启,之前有一些零散的双11支付优惠活动已经开始,但今天才真正的进入正式阶段。
各商家、各银行的优惠基本都已经出来了,精生活用多个表格来分别整理商家和银行的支付优惠活动,叠加平台的优惠券食用更佳!
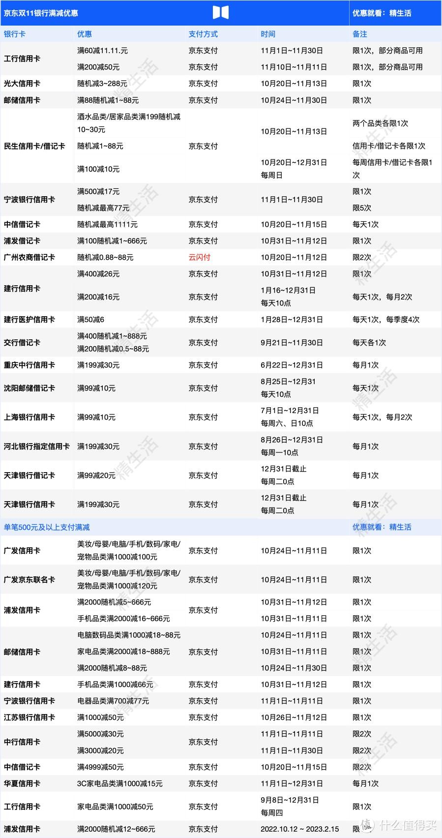
银行双11
银行自己的双11消费活动,基本不限制商户,但有些会限制支付平台。
银行的活动很多是可以叠加其它优惠的,比如参加了京东/淘宝的支付满减活动后,累计消费达标又可以多领一份银行的奖励,提前规划好支付金额使用哪张银行卡支付更划算!

支付宝双11
这里的是纯支付宝的双11活动,可以线上支付也可以线下实体店支付,力度不是非常大,但有就行!

淘宝双11
双11的主战场之一,淘宝双11的优惠力度自然不会小,基本上支付优惠都是通用的,只有少数是指定品类的。
淘宝的优惠好处是可以在淘宝中购买京东E卡,或是通过盒马购买盒马礼品卡等。

京东双11
双11另一个主战场──京东。京东的很多优惠是指定品类的,其中也以数码电器之类的活动居多,有这方面购物计划的可以提前规划一下。

拼多多双11
拼多多的支付优惠虽然不多,但聊胜于无嘛。

抖音双11
抖音电商有后来者疯狂追赶的意思,经常会在各种大促期间联合一些银行搞领支付券的活动,可以到抖音的领券中心时不时的刷一刷,一般时间在12点的比较多。
一边刷直播,一边买东西,新时代年轻人的电视购物!

话不多说,祝大家以更优惠的价格购买到心仪的商品!
作者声明本文无利益相关,欢迎值友理性交流,和谐讨论~