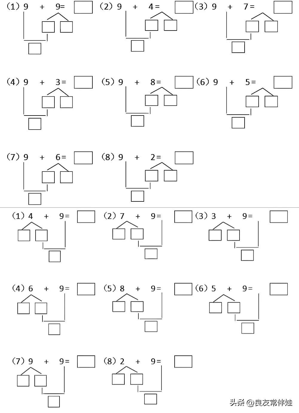
一年级数学上册用「凑十法破十法」快速计算20以内加减法专项练习 2026-03-26 10:03 点击: 来源:迪趣网 摘要:一年级数学上册用「凑十法破十法」快速计算20以内加减法专项练习 凑十法 核心口诀:看大数,分小数。凑成10,加剩数。 破十法 核心口诀:看大数,分出10,一减一加算得数。 平十 一年级数学上册用「凑十法破十法」快速计算20以内加减法专项练习凑十法核心口诀:看大数,分小数。凑成10,加剩数。破十法核心口诀:看大数,分出10,一减一加算得数。平十法核心口诀:分小数,连续相减算得数。 相关标签: 上一篇:推荐18部超级搞笑的喜剧片,保证让你开心到飞起 下一篇:安全生产月,漫画说安全
三妹练束梅 三妹练束梅 三妹剧照 1983年10月24日出生于江苏省盐城市东台市,毕业于北京电影学院表演系,中国内地女演员。 她于2007年初登荧屏,因饰演电视剧《恰同学少年》中“陶毅”一角进入... 2026-03-26 09:59:09
日漫《火影忍者》高清1080p无水印壁纸,回忆杀快来pick! 日漫《火影忍者》高清1080p无水印壁纸,回忆杀快来pick! 大家好,这里是老锅 今天为大家带来火影的高清壁纸,横版画质压缩严重,都改成了竖版,想要原图的可以私信老锅哟~... 2026-03-26 09:56:55
年味儿拉满!祥云小镇烟火气回归 年味儿拉满!祥云小镇烟火气回归 北京日报客户端 | 记者 王可心 五颜六色的迎春花灯、熙熙攘攘的年货市集、排队等待就餐的食客、在冰场上来回穿梭的小朋友……伴随着第八届冰雪... 2026-03-26 09:54:41
进击的巨人,巨人打破城墙,人类犹如蝼蚁一般艾伦变身巨人 进击的巨人,巨人打破城墙,人类犹如蝼蚁一般艾伦变身巨人 大陆上出现了非常多的巨人,人类不断地被猎杀。世人们为了生存在一个地方筑起了三个城墙,防止巨人们冲过防线,付出... 2026-03-26 09:52:26
衡水一中开放日 全国12000余人前来参观 衡水一中开放日 全国12000余人前来参观 河北新闻网讯(通讯员张艳春 记者韩旭翟一杉)为满足广大中小学生及家长零距离感受衡水中学及衡水第一中学的愿望,4月30日上午,衡水市第一... 2026-03-26 09:50:12
海贼:蒙奇·D·龙 海贼:蒙奇·D·龙 蒙奇·D·龙。蒙奇·D·路飞的父亲。性格沉稳,充满野心,因为倡导颠覆世界政府的革命思想而被政府认定为「世界最凶恶的罪犯」,被认为是唯一能直接推翻世界政府... 2026-03-26 09:47:58
贵州省贵安新区境内主要的铁路车站——贵安站 贵州省贵安新区境内主要的铁路车站——贵安站 贵安站(Guian Railway Station),位于中国贵州省贵安新区,是中国铁路成都局集团有限公司管辖的铁路车站,车站始建于2015年10月。 2015年... 2026-03-26 09:45:43
【走近石家庄农特优品】藁城区:鸵鸟养殖新产业 乡村振兴新路径 【走近石家庄农特优品】藁城区:鸵鸟养殖新产业 乡村振兴新路径 近年来,随着农牧业产业结构的不断优化调整,特色养殖逐渐成为农牧民增收致富的新途径。在藁城区,鸵鸟养殖凭... 2026-03-26 09:43:29
“东邪”牛散葛卫东持有股票明细 “东邪”牛散葛卫东持有股票明细 通过2022年3月末季报披露数据,我们整理一下葛卫东进入十大流通股东的持股情况: 数据来源上市公司的年报、季报和半年报 通过上表我们可以看到... 2026-03-26 09:41:15
浙金院第一,校友会2025浙江高职院校排名,宁波职业技术学院第二 浙金院第一,校友会2025浙江高职院校排名,宁波职业技术学院第二 校友会2025浙江省高职院校排名中 浙江金融职业学院位居全国第1名,雄居校友会2025浙江省高职院校排名首位 宁波职业... 2026-03-26 09:39:00
印度女兵入伍体检最后一项曝光,尴尬的难以置信 网友无法接受 印度女兵入伍体检最后一项曝光,尴尬的难以置信 网友无法接受 印度女兵入伍体检争议,最后一项检查引发公众热议。 在印度女兵完成入伍程序的体检中,最后一项检查引起了公众的... 2026-03-26 09:36:46
权威发布!新一届南阳市委领导班子选举产生 权威发布!新一届南阳市委领导班子选举产生 来源:南阳日报-龙腾南阳 中共南阳市第七届委员会举行第一次全会 选出新一届南阳市委常委 朱是西当选市委书记王智慧、张明体当选市... 2026-03-26 09:32:18
轻松做,健康吃:家常营养汤面 轻松做,健康吃:家常营养汤面 在快节奏的生活中,一碗美味的家常汤面是疲惫生活的慰藉。今天,为大家推荐三款简单又营养的家常汤面做法。 1. 菠菜火腿鸡蛋面 选用新鲜菠菜,搭... 2026-03-26 09:30:03
吕梁:中阳消防“三提示”宣传标语扮靓全县 吕梁:中阳消防“三提示”宣传标语扮靓全县 为做好重特大火灾事故预防工作,确保消防安全形势稳定,营造浓厚的消防宣传份围。近日,中阳消防大队在各类场所集中开展了“消防安... 2026-03-26 09:27:49
贾宝玉和薛宝钗离别的碰撞——《红楼梦》第9集 贾宝玉和薛宝钗离别的碰撞——《红楼梦》第9集 我们迎来了备受瞩目的古典名著改编剧《红楼梦》中的第九集。作为剧集中情感纠葛最为激烈的部分之一,贾宝玉(由新人演员主演)与薛... 2026-03-25 17:24:27
贵州财经大学简介 贵州财经大学简介 贵州财经大学,简称“贵州财大”或“贵财”,创办于1958年,原名贵州财经学院,2012年,更名为贵州财经大学,是贵州省经济管理人才培养基地。 学校现有花溪、鹿... 2026-03-25 17:22:13
钢铁侠的JARVIS,建筑环境场景里的AI管家 钢铁侠的JARVIS,建筑环境场景里的AI管家 忙里偷闲 小编最近正在重温复联系列电影 不由得再次羡慕起钢铁侠家 肯定不是羡慕他有钱 是羡慕他家的各种 智能设备 贾维斯(Just Another Ra... 2026-03-25 17:19:59
夫妻本是同林鸟,很抱歉,这次王宁也帮不了“金龟子”刘纯燕 夫妻本是同林鸟,很抱歉,这次王宁也帮不了“金龟子”刘纯燕 夫妻本是同林鸟,一旦出了问题,很难再像过去那样亲密无间。刘纯燕和金龟子王宁也不例外。他们曾经是一对幸福的夫... 2026-03-25 17:17:44
S5总决赛战队巡礼之AHQ:行走在刀尖上的舞者 S5总决赛战队巡礼之AHQ:行走在刀尖上的舞者 ahq e-Sports club(AHQ战队)成立于2012年9月,成立之初的目的就是为了对抗当时台湾地区的另外一支巨擘——台北暗杀星(TPA)。在2013年的春季赛中... 2026-03-25 17:13:16
中药材图集|常见的中药材到底长啥样?最后一种多数人没听过 中药材图集|常见的中药材到底长啥样?最后一种多数人没听过 冬虫夏草—— 版权摄影图 by 摄图网 禁商用,转载请注明出处 桑枝—— 版权摄影图 by 摄图网 禁商用,转载请注明出处... 2026-03-25 17:11:01
女人玩弄你的感情,会有这些表现 女人玩弄你的感情,会有这些表现 这个世界上,有男人玩弄女人的感情,同样也有女人,对感情不认真。 一个正经的女人,她爱就是爱,不爱就是不爱,爱就全心全意地在一起,不爱... 2026-03-25 17:08:47