刚刚!2019江苏高考试卷及答案出炉!
刚刚!2019江苏高考试卷及答案出炉!

2019江苏高考昨天已经结束!
大家关注已久的
江苏高考到底考了什么呢
快来看看今年的试卷和答案吧
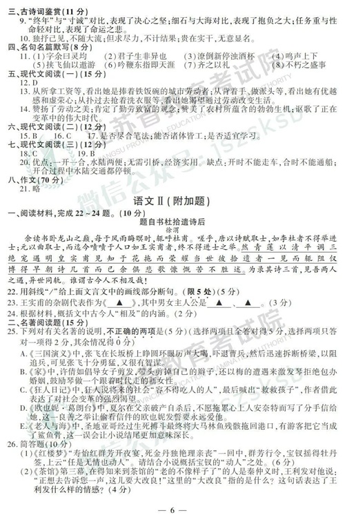
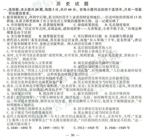
语 文







数 学









英 语









物 理







化 学








生 物








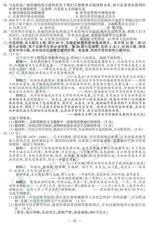
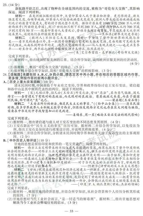
历 史






地 理









政 治








提醒广大考生,全省开通网上查分、网上填报志愿、网上查询录取结果等,查询地址已经印制在《准考证》的背面。6月25日发布考生成绩。填报志愿、录取期间请考生尽量不要外出,并务必保持报名时填写的通讯方式畅通。
来源:江苏省教育考试院
编辑:王鹏飞

刚刚!2019江苏高考试卷及答案出炉!

2019江苏高考昨天已经结束!
大家关注已久的
江苏高考到底考了什么呢
快来看看今年的试卷和答案吧
语 文







数 学









英 语









物 理







化 学








生 物








历 史






地 理









政 治








提醒广大考生,全省开通网上查分、网上填报志愿、网上查询录取结果等,查询地址已经印制在《准考证》的背面。6月25日发布考生成绩。填报志愿、录取期间请考生尽量不要外出,并务必保持报名时填写的通讯方式畅通。
来源:江苏省教育考试院
编辑:王鹏飞

相关文章